请选择 进入手机版 | 继续访问电脑版

 找回密码
 立即注册
查看: 151|回复: 2

青岛保时捷女销售牟倩文本人回应销冠被造黄谣!

[复制链接]
阅读字号:
        

升级   100%

391

主题

27

回帖

1655

积分

管理员

积分
1655
发表于 2025-10-13 13:40:05 | 显示全部楼层 |阅读模式 来自 江苏

承认别人优秀其实没有那么难
你以为销冠这么好做的嘛了,青岛保时捷的销售牟倩文(大家都喊她molly)和一般的销售员比起来那可真的是真够拼的!9月29号那天直播,她聊到自己国庆八天假要上七天班,就休一天。跟网友唠嗑时,她还挺自信地说自己九月又拿下了销冠,随口补了一句:“我嘛,确实很少不是销冠。”

640.jpg

她这话真不是吹。2023年和2024年,她每年都卖出170台保时捷,还因此好几次登上全国热搜。今年6月1日,molly发消息说,到五月底她已经卖了超过80台。她提到:“五月接了18单,主要还是车价确实便宜。四月20单,五月18单,加起来今年已超过80单了。”虽然厂家减产,她本来对完成全年170台的目标没啥信心,但一看进度跟去年差不多,又觉得“还能再冲一把”。

640.jpg

说起来,molly早就是网络红人了。2024年1月,“山东女销售一年卖出170台保时捷”就上过热搜;今年1月,她又晒出成绩单,在去年12月31日下午签完最后一单,连续两年完成170台。她是青岛保时捷中心妥妥的销冠,也面对过不少质疑。她多次拍视频澄清:数据是真的,客户中六七成是女性,也从没私下跟客户吃饭。

640.jpg

1月7日,molly还跟记者说:“2024年我是整个中国北区的销冠,170台是真的。去年10月一个月就成交27台,最多一天卖过4台。”谈到网络评论和2025年的打算,她说:“今年跟往年没啥不一样,还是真诚待人。不想太在意网上说什么,重心放工作上。2025年没啥具体目标,保持初心就好,不想给自己太大压力。”

640.jpg

可谁能想到,工作太出色反而惹上是非。今年2月25日晚,molly在微博发文,说自己的照片被盗用,还被恶意拼接成不雅视频发到外网。她当天就报警,还晒出了立案告知书。

微信图片_2025-10-10_134046_463.webp
640.jpg

640.jpg
640.jpg
640.jpg

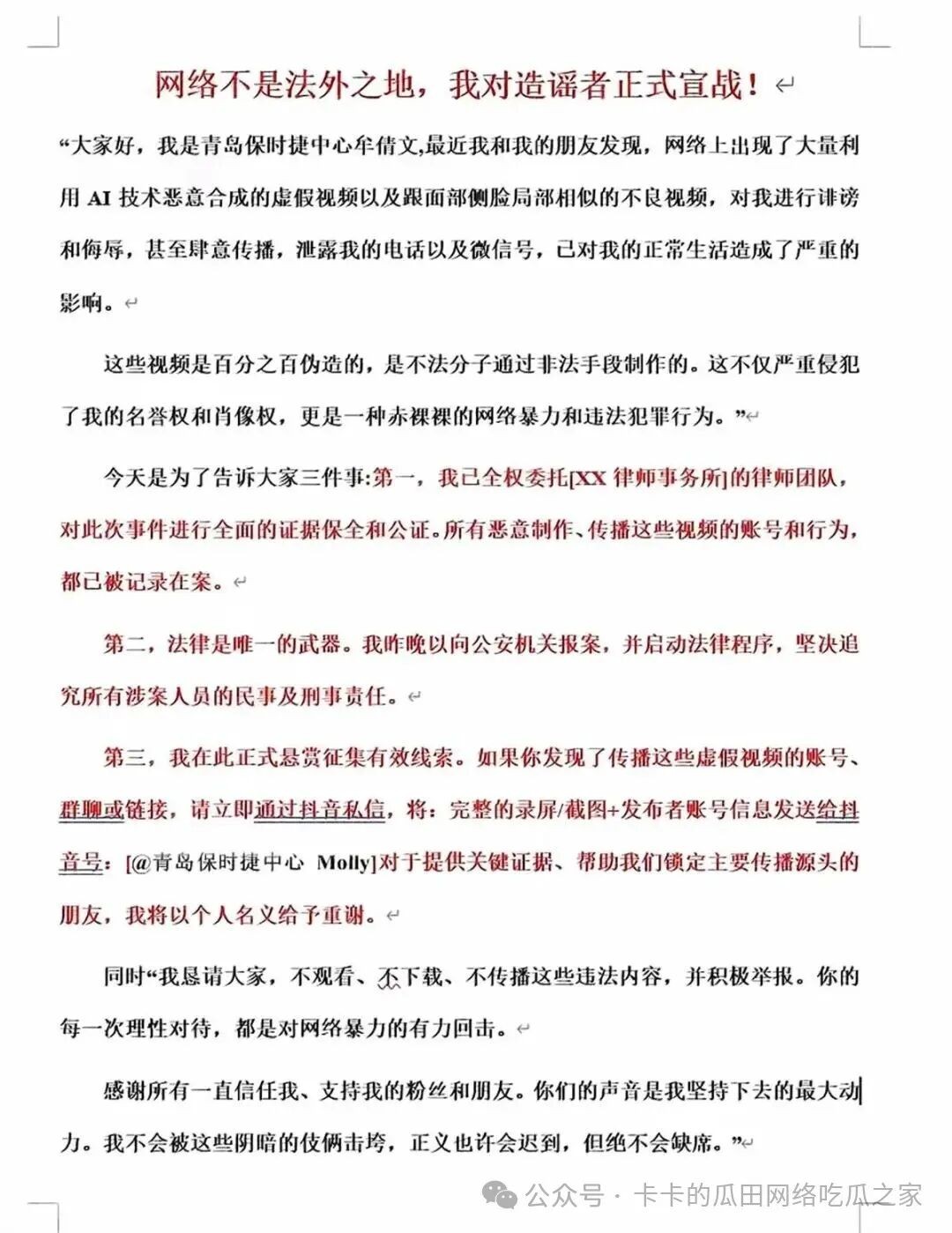
在10日,牟小姐通过社交平台发布了她在警方处理相关事务时的照片,并在文中提到,网络上出现了许多利用AI技术合成的虚假视频和与她的面部侧脸局部相似的恶劣视频,这些内容对她进行了诽谤和侮辱,并广泛传播,泄露了她的个人信息,严重干扰了她的日常生活。她强调,这些视频完全是伪造的,是由不法分子通过非法途径制作的。她已经聘请了律师团队,对事件进行证据保全和公证。


640.jpg

在发布的截图中,牟小姐提到,她已于昨晚向当地公安机关报案,并决心追究所有涉案人员的民事和刑事责任,同时悬赏征集有效线索。她呼吁大家不要观看、下载或传播这些违法内容,并积极举报。此外,她还以个人名义悬赏征集有效线索,对于提供关键证据、帮助锁定主要传播源头的人,她将给予丰厚的奖励。

640.jpg

在同一天的采访中,牟小姐向记者证实,她近期遭遇了多次恶意骚扰。 她展示了手机通话记录截图,显示在16时41分至17时53分之间,她接到了多个骚扰电话,微信上也收到了很多添加好友的请求。 记者联系了牟小姐在社交媒体上公布的当地派出所进行核实,一名值班人员表示,由于当时并非他值班,不清楚具体情况,建议记者于11日上午前往派出所了解更多信息。

640.jpg


640.jpg

后来女主在接受媒体采访回忆这事时,molly说今年二月有个客户发消息提醒她:“molly姐,你被人‘造黄谣’了。”她一开始还淡定,觉得“没事,2023年也被造过”,但这次不一样,一段长约7秒中陪客人睡觉的视频不断在网上发酵,引发关注,浏览量可能超过900万。

640.jpg

女主molly表示,后来已经报警并且立了案,但让她无奈的是,面对网上的各种流言蜚语,“后来自己发现怎么解释都没用,虽然也曾多次在社交平台上进行了澄清,但不管如何晒证据,如何自证清白,扔有很多人愿意相信网上的谣言,直到前几天还有一些人打电话来说些很难听得话这让自己非常生气。”


640.jpg

采访里,molly也聊到自媒体对她的帮助。她坦言,每个月大概三分之一的销量都来自线上,现在比例可能更高。不过她并不觉得自己做自媒体有多厉害,只说:“只是做得早一点,让大家认识了我而已。”

640.jpg

最后瓜瓜想说,
靠自己的双手,
努力让生活过得更好,
从来都不需要对任何人解释什么,

因为这些人不会给自己发工资,
对自己的生活和理想不会有任何的影响,
只有一些吃不到葡萄嫌葡萄酸的,
通过造谣的方式来获得这种短暂的虚伪成就感,

结尾一句话,
送给所有不认命、
敢于拼搏、
不断进取的网友,
与大家共勉,
如果没有特别幸运,
那就请特别努力!

回复

使用道具 举报

        

升级   12.67%

0

主题

30

回帖

69

积分

注册会员

积分
69
发表于 2025-10-13 13:43:14 | 显示全部楼层 来自 台湾
看帖回帖是美德!
回复

使用道具 举报

        

升级   6.67%

0

主题

21

回帖

60

积分

注册会员

积分
60
发表于 2025-10-13 13:46:46 | 显示全部楼层 来自 日本
支持一下
回复

使用道具 举报

您需要登录后才可以回帖 登录 | 立即注册

本版积分规则

QQ|Archiver|手机版|小黑屋|苏州通论坛

GMT+8, 2025-11-16 23:58 , Processed in 12.936274 second(s), 42 queries .

Powered by Discuz! X3.5

© 2001-2025 Discuz! Team.

快速回复 返回顶部 返回列表