找回密码
 立即注册
查看: 842|回复: 2

苏州社保缴费15年还是20年?

[复制链接]
阅读字号:
        

升级   100%

1897

主题

15

回帖

7229

积分

管理员

积分
7229
发表于 2025-7-8 10:10:25 | 显示全部楼层 |阅读模式 来自 江苏苏州


社保一直以来都是咱打工人
极为关心的问题
不少小伙伴问社保需要缴多久?
15年还是20年?
今天小编为大家介绍一下
苏州社保缴费年限的规定
希望能够有所帮助!


01社保退休缴费年限

01年限规定

💡目前是15年还是20年?
目前2025年最低缴费年限依然是15年,20年的标准是逐步提高的,下文也有对应表格可对照。

640.jpg

图源:人力资源和社会保障部
在职职工
根据《社会保险法》第十条规定:
职工应当参加基本养老保险,由用人单位和职工共同缴纳基本养老保险费。缴纳社保是法定义务,即使在退休前已经缴满十五年,还得继续缴费直至职工退休

➡以城乡居民身份参保
如果你是以灵活就业人员/城乡居民身份参保的,在缴满15年养老保险后,可自愿选择是否继续缴纳
*如有新的政策出台,以新政策为准!

温馨提示
✅累计缴费年限就越长,养老金就越多;
✅缴费基数就越高养老金就越多;
✅退休年龄越晚,缴纳的养老费用越多,养老金就越多;
✅当地经济越发达,在职职工平均工资就越高,依次计发的养老金就越多。

02重要提醒

根据《国务院关于渐进式延迟法定退休年龄的办法》,从2030年1月1日起,将职工按月领取基本养老金最低缴费年限由十五年逐步提高至二十年,每年提高六个月


640.jpg


02缴纳社保的必要性与重要性

01缴纳社保是法定义务

✅社会保险是国家立法强制建立的社会保障制度,用人单位和在职员工都必须依法参加社会保险。
✅《中华人民共和国社会保险法》第十条规定:
  • 职工应当参加基本养老保险,由用人单位和职工共同缴纳基本养老保险费。
  • 缴纳社保是法定义务,即使在退休前已缴满15年,单位仍需为在职职工缴纳养老保险直至退休。


*单位和职工未缴纳基本养老保险的,按照《中华人民共和国社会保险法》规定,责令限期缴纳或补足并加收滞纳金。逾期仍不缴纳的,将由有关行政部门予以处罚。

02影响医保、工伤等待遇

除了养老保险,社保还包含了医疗保险、生育保险、工伤保险和失业保险。对劳动者而言,一旦停缴社保,后续遇到生病、生育、工伤或失业,或将得不到相应的保障。

03影响养老金发放

根据《社会保险法》相关规定,申领基本养老金,需要同时满足以下两个条件:
✅社保累计缴满最低年限(15年逐步提高至20年);
✅达到法定退休年龄。
对于普通职工,社保缴费满15年,只满足了享受基本养老保险待遇的“门槛”,还没达到退休年龄是无法申领养老金的,缴费年限满15年只是最低年限要求。


640.jpg


03延迟退休怎么延迟

弹性退休政策已正式实施,用十五年时间——
✅逐步将男职工的法定退休年龄从原六十周岁延迟至六十三周岁;
✅将女职工的法定退休年龄从原五十周岁、五十五周岁分别延迟至五十五周岁、五十八周岁。

男职工延迟法定退休年龄对照表
640.jpg 640.jpg 640.jpg
图源:中华人民共和国人力资源和社会保障部(下同)
-上下滑动查看-

女职工延迟法定退休年龄为55周岁对照表

640.jpg

-上下滑动查看-

女职工延迟法定退休年龄为50周岁对照表
640.jpg

-上下滑动查看-

最低缴费年限情况表
640.jpg


640.jpg


04苏州退休手续办理指南



01办理入口


① 苏服办
② 江苏政务服务网


02办理流程





  • 以苏服办为例:


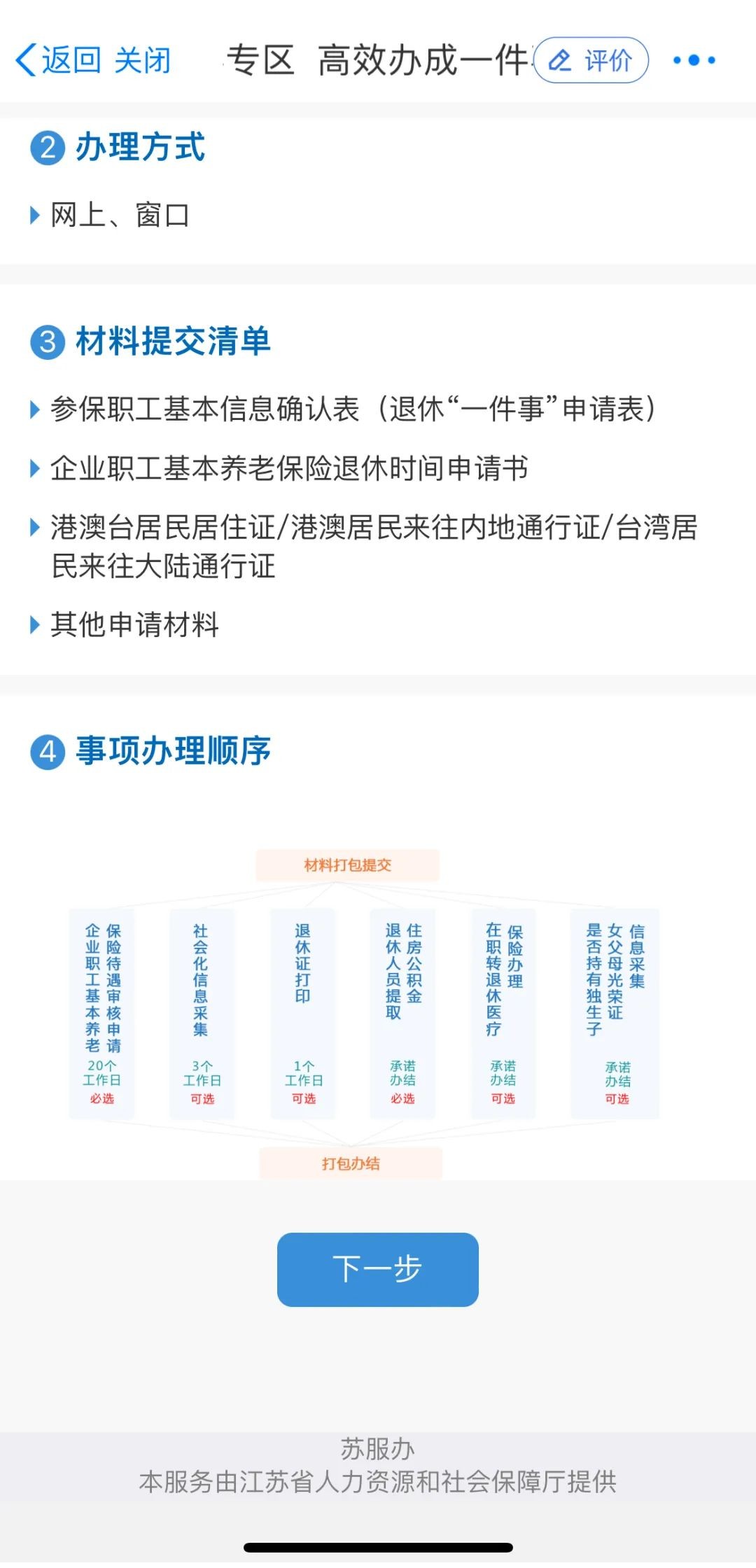
①打开苏服办(APP、支付宝小程序),在首页找到“高效办成一件事”专区,选择个人“一件事”,点击“退休”。

640.jpg 640.jpg

图源:江苏政务服务,下同

②进入应用,可查看打包事项、办理方式、材料提交清单、事项办理顺序等信息。点击下一步,前置校验通过后,按要求填写申报信息。

640.jpg 640.jpg 640.jpg

注:本文示例图文仅供操作参考,请以实际操作页面为准



回复

使用道具 举报

        

升级   2.67%

0

主题

22

回帖

54

积分

注册会员

积分
54
发表于 2025-7-8 10:22:51 | 显示全部楼层 来自 上海
小手一抖,钱钱到手!
回复

使用道具 举报

        

升级   14.67%

0

主题

31

回帖

72

积分

注册会员

积分
72
发表于 2025-7-8 10:32:37 | 显示全部楼层 来自 泰国
不知该说些什么。。。。。。就是谢谢
回复

使用道具 举报

您需要登录后才可以回帖 登录 | 立即注册

本版积分规则

QQ|Archiver|手机版|小黑屋|苏州通论坛

GMT+8, 2026-3-13 02:06 , Processed in 1.721326 second(s), 41 queries .

Powered by Discuz! X3.5

© 2001-2025 Discuz! Team.

快速回复 返回顶部 返回列表